Skip to content

Visuals

Project Galleries

Mandelbrot Fractal Visualizer

Fractal render palette 1 Fractal render palette 2 Fractal render palette 3 Fractal render palette 4 Fractal render palette 5

Home Lab

Proxmox cluster dashboard Home lab hardware stack

Moldova Job Market Scraper

Job openings trend Job specializations share Job responsibilities breakdown

Keyboard Builds

Dactyl Manuform build Ferris Sweep builds

Canti IoT

Canti-1 device Canti Hub app

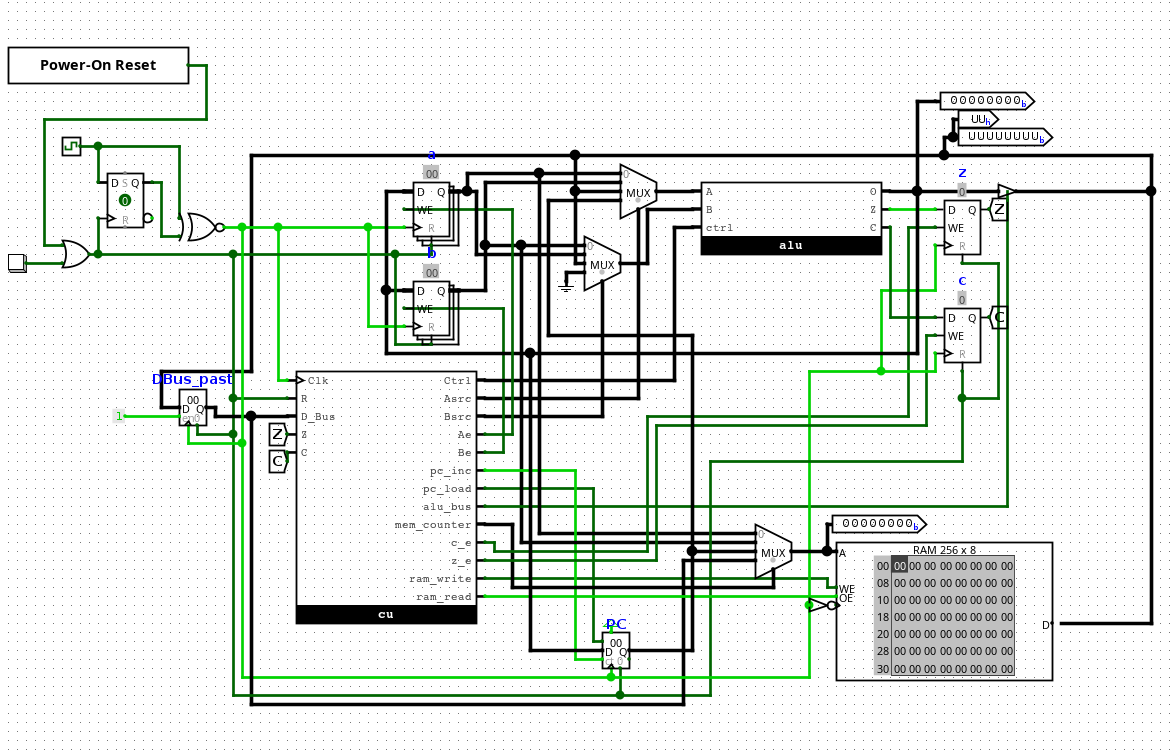
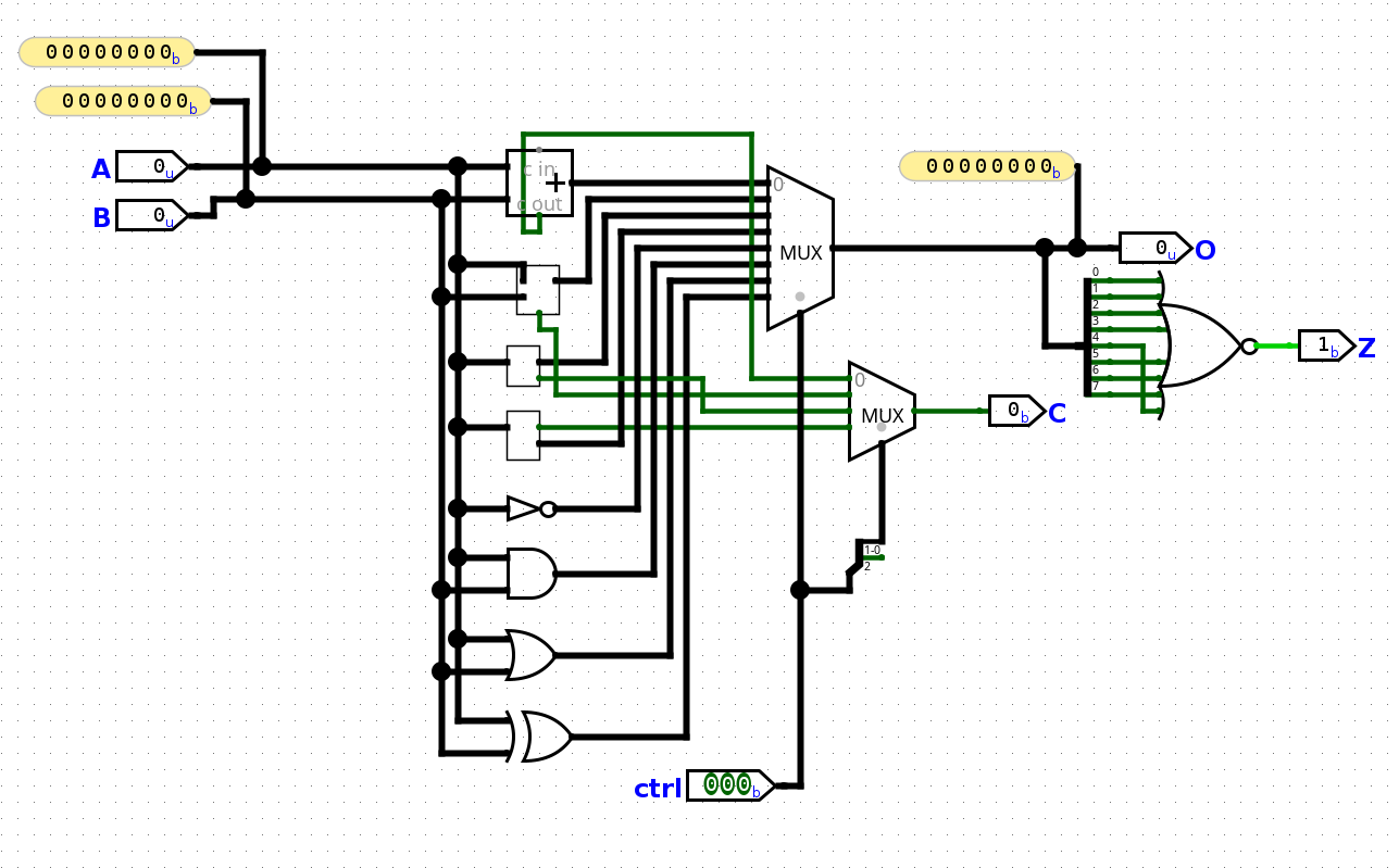
8-bit CPU

8-bit CPU diagram 8-bit CPU ALU schematic